<{配资门户}>购房贷款全流程解析,含一、二手房贷款详细步骤{配资门户}>
专业回答:

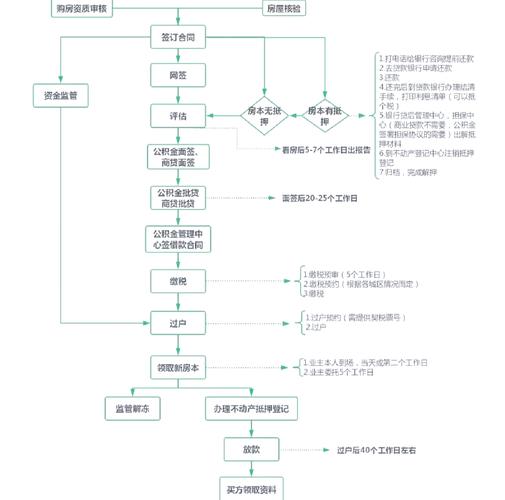
1、购房职工可通过售房单位重庆公积金贷款流程图,也可到贷款承办银行或住房公积金管理机构咨询办理贷款的有关事宜,测算可贷额度和期限。2、购房人向承办银行提出贷款申请,同时提交相关资料复印件,同时携原件备验。3、获得批准的借款申请人接经办人员通知后,按约定的时间到约定地点签订借款合同等相关合同文本并办理住房置业担保。4、办理购房交易、抵押登记手续。5、已办妥所有手续的贷款由贷款承办银行按《借款合同》的约定向借款人发放,贷款资金直接划转借款人所购楼盘的售房单位指定的账户。一、二手房贷款的流程有哪些1、购房人与售房人签订房屋买卖协议或房屋买卖合同;2、符合条件的购房人向贷款银行提出借款申请购房贷款全流程解析,含一、二手房贷款详细步骤,并提供有关证明材料;3、买卖双方到贷款银行指定(认可)的评估机构进行房屋评估;4、律师事务所对借款人的资信证明材料和评估报告进行鉴证、调查、分析,出具《法律意见书》;5、银行进行审批,通知借款申请人是否同意贷款;6、买卖双方办理产权过户手续,过户后,借款人到银行办理贷款手续;7、购房人与贷款银行签订二手房抵押贷借款合同;8、买卖双方将过户后的房屋所有权证送交贷款银行办理抵押登记手续;9、借款合同生效后,贷款银行根据借款合同划付资金;10、借款人按月还款;11、借款人还清贷款本息,解除抵押担保。二、住房公积金如何贷款1、贷款申请贷款人需分别到住房资金管理中心和银行提出书面申请,填写住房公积金贷款申请表,并提交有关材料。2、申请受理借款申请人提供相关的资料,经担保公司的初审后符合担保借款条件的,借款申请人凭担保公司的《个人住房公积金购房担保借款受理单》,按收费的清单支付费用,并在《个人住房公积金购房担保借款合同》上签字。3、办理抵押登记借款申请人持相关资料,到购房所在地的区县房地产交易,办理住房抵押登记手续。4、开立账户选用委托扣除款方式还款的客户在贷款行开立还款专用的储蓄卡或信用卡账户,同时,售房人要在贷款行开立存款专户。5、按期还款借款人按借款合同约定的还款方式,按期归还公积金贷款和银行自营性个人住。6、贷款结清包括提前结清和正常结清,提前结清是指贷款到期日(一次性还本付息类贷款)或贷款最后一期(分期偿还类贷款)前结清贷款;正常结清指在贷款到期日(一次性还本付息类)或贷款最后一期(分期偿还类贷款)结清贷款。如提前结清贷款,借款人须在清偿应付各项款项后,提前10个工作日向贷款行提出提前结清申请。法律依据:《住房公积金管理条例》第二十六条缴存住房公积金的职工,在购买、建造、翻建、大修自住住房时,可以向住房公积金管理中心申请住房公积金贷款。住房公积金管理中心应当自受理申请之日起15日内作出准予贷款或者不准贷款的决定,并通知申请人;准予贷款的,由受委托银行办理贷款手续。住房公积金贷款的风险,由住房公积金管理中心承担。第二十七条申请人申请住房公积金贷款的,应当提供担保。


