<{配资门户}>员工购产或装修房子如何申请住房公积金贷款及具体流程{配资门户}>
有了之后如何公积金贷款,员工如果要购产或者是要装修房子这些事情,都可以到住房公积金管理中心去申请相应的,这样子贷款的利率就较低了,具体的贷款流程是如何的?为了帮助大家更好的了解相关,小编整理了以下的内容。

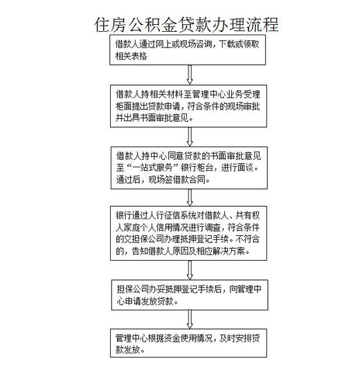
一、住房公积金装修贷款怎么办理流程
第一,到当地住房公积金管理中心提出借款申请。借款人持购建房屋合同或协议(购买商售房许可证复印件;建房、修房的须持政府土地规划管理部门的批准文件)、、住房公积金储蓄磁卡、印章到各县的管理中心申请,使用夫妻双方住房公积金贷款的,还须携带或其他夫妻关系证明,填写《个人住房公积金贷款贷款申请书》。贷款银行根据借款人的申请考核借款人是否符合贷款条件,计算贷款额度,确定贷款期限。
第二,签订。当地公积金管理中心(或委托银行)审核批准借款人的申请后,借款人与公积金管理中心签订借款合同和抵押合同(用房地产抵押的签订抵押合同,个人担保的需要享受公积金的个人双人担保)。

第三,办理住房抵押的要去办理房产抵押。届时,需要带好(及土地证)、身份证、证、簿和复印件一式5份,办理公证和房屋他项权证有关手续。
第四员工购产或装修房子如何申请住房公积金贷款及具体流程,借款人用房产抵押的办理完抵押手续后,连同借款合同、抵押合同(合同)、房屋他项权证或抵押权证明书等借款资料交公积金管理中心。届时,公积金管理中心将委托建设银行房信部门按时把款打入您的个人账户。
二、个人住房公积金贷款
是住房公积金管理中心用住房公积金,委托商业银行向购买、建造、翻修、大修自住住房、集资合作建房的住房公积金存款人发放的优惠贷款。
根据以上内容的相关回答可以得出,因为房子要装修没有钱,这个时候到住房公积金申请贷款,应该由员工本人带上相应的装修合同和身份证明去进行办理,然后还需要和银行签订贷款合同,如果您还有相关可以致电华律网解答。


