<{配资门户}>铝期权上市怎么玩?铝期货分析教你识别企业避险策略{配资门户}>
铝、锌期权将于8月10日在上海期货交易所(下称“上期所”)正式挂牌交易。届时铝期货分析,上期所期权品种将达到5个,我国商品期权市场交易品种将增至18个。
华泰长城资本管理有限公司总经理唐国靖称,上期所推出的铝、锌期权,有助于丰富企业风险管理工具和策略,同时可以提升场外期权定价有效性、丰富场外期权风险对冲手段,场内场外期权协同将积极发挥期货市场功能,进一步推动国内金融衍生品市场发展升级。
铝期权首日挂牌、、和对应的期权合约。锌期权首日挂牌和对应的期权合约。8月7日,上期所公布铝期权和锌期权合约上市挂牌基准价。
有分析人士认为,铝、锌期权定价较为合理,首日交易策略上,两期权均在卖权上存在优势。
实体企业添对冲工具
铝和锌是有色金属中行业规模较大的两个品种,应用广泛。其中,铝被广泛用于建筑与结构、电力电子、交通运输、耐用消费品、机械设备、包装与容器等领域;锌被广泛用于汽车、建筑、船舶以及电池等行业。多年来我国是铝和锌生产加工以及消费等领域最大国,企业众多,贸易规模大,风险需求强烈。
随着有色金属行业高质量发展和供给侧结构性改革,企业风险管理精细化和多样化需求上升,市场不断呼吁在铝期货和锌期货的基础上推出期权。
据上期所相关负责人介绍,经过多年的发展,上期所铝期货和锌期货已经形成一定的市场规模,合约连续性和流动性较好,投资者结构相对合理,成为我国有色金属行业重要的风险管理工具,为企业套期保值、规避价格波动风险发挥了重要作用。
“适时上市铝期权和锌期权,有利于期货市场功能发挥,促进有色金属行业形成更加合理的定价机制,增强我国定价影响力,有利于为产业链上下游企业提供有效而灵活的风险管理工具,对有色金属产业升级、优化产业结构具有重要意义。”他称。
唐国靖也称,在有色金属相关企业风险管理应用中,期权可以凭借其多维度风险管理特性,协同期货、远期等衍生品,帮助企业实现价格风险精细化、专业化管理。例如,在传统期货套保锁价和基差套利的基础上,企业可适时采用匹配一定比例现货库存的备兑看涨策略,卖出虚值看涨期权,收取权利金,从而优化库存成本,预收部分销售利润,平滑现金流,保障企业稳定运营。
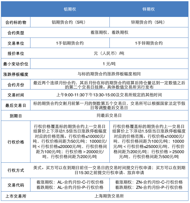
铝期权和锌期权的标的物分别是铝期货合约和锌期货合约,即投资者行权(履约)后获得的是标的期货合约。如期权合约的标的物是期货合约,的投资者行权(履约)后获得期货合约。
关于铝期权和锌期权行权价格的设计,上述上期所相关负责人称,铝期权的行权价格覆盖铝期货合约上一交易日结算价上下浮动1.5倍当日涨跌停板幅度对应的价格范围。行权价格≤10000元/吨,行权价格间距为50元/吨;10000元/吨<行权价格≤20000元/吨,行权价格间距为100元/吨;行权价格>20000元/吨,行权价格间距为200元/吨。
他同时称,锌期权的行权价格覆盖锌期货合约上一交易日结算价上下浮动1.5倍当日涨跌停板幅度对应的价格范围。行权价格≤10000元/吨,行权价格间距为100元/吨;10000元/吨<行权价格≤25000元/吨,行权价格间距为200元/吨;行权价格>25000元/吨,行权价格间距为500元/吨。

上市首日该如何投?

根据上期所公布的挂牌基准价信息,8月10日,铝期权将有288只合约上市交易,挂牌基准价在1元/吨~1785元/吨区间;锌期权将有100只合约上市交易,挂牌基准价在8元/吨~2461元/吨区间。
对此,南华期货期权研究员周小舒分析称,铝期权挂牌基准波动率参考标的期货90日历史波动率。主力合约期权对应的标的90日历史波动率目前是15.39%。铝期货90日历史波动率中位数15.84%,均值14.80%,运行区间大致在10.46%~20.56%之间。目前90日历史波动率接近历史中位值,期权定价较为合理。
锌期权方面,周小舒称,该期权挂牌基准波动率参考标的期货90日历史波动率。主力期货合约90日历史波动率目前是18.79%。锌期货90日历史波动率中位数20.73%,均值20.76%,运行区间大致在17.73%——23.59%之间。目前,锌波动率虽然略低于历史中位值和均值,但隐含波动率往往略高于历史波动率,所以锌期权定价较为合理。
就铝基本面而言,周小舒分析认为,宏观上,美联储货币政策没有转向,市场流动性充裕,政治局会议确定货币财政政策略有边际收紧,但总体延续宽松基调不变,支撑铝价。
她同时称,除目前已经计划复、投产的铝企外,本周无更多产能释放消息,但远期供应压力尚存;成本端,氧化铝价格相对较弱,且近期除矿石价格回涨略有支撑外无更多利好,上行动力或将不足,未来短期内氧化铝价格或将下行;铝锭社会库存本周小幅累库,主因进口货源的部分流入。
“整体来看,多空交织,近期行情以横盘震荡为主。”周小舒称,短期铝期货价格维持区间震荡,震荡区间为14300元/吨~14800元/吨。
关于铝期权上市首日投资策略,周小舒建议道,投资者可以构建卖出宽跨策略,卖出一手期权合约,同时卖出一手期权合约。
锌基本面上,周小舒从供需端分析称铝期权上市怎么玩?铝期货分析教你识别企业避险策略,国内锌矿供应逐步宽松,8月的矿冶谈判加工费录得300元/吨左右上涨,且随着锌价回升,目前冶炼厂和矿端利润都较为可观,但部分冶炼厂仍在处于检修中,短期国内精锌供应增量有限。进口窗口则持续关闭,进口流入有限,同时7月以来锌锭去库力度较强。需求端,目前镀锌版块订单是消费端主力支撑,相对较为稳定,合金及氧化锌也有外需回暖的迹象,中长期看下游消费较为乐观。
“目前锌短期基本面偏好,叠加受宏观和资金因素推动,锌价或仍将保持高位运行。”周小舒认为,短期锌价维持高位运行,下跌概率较小,下方支撑点19100元/吨。
关于铝期权上市首日投资策略,周小舒称,建议投资者构建卖出虚值看跌期权策略,可卖出期权合约。
宏源期货也发布观点称,对于即将上市的锌铝期权,卖权上存在优势。首先锌铝期权仅挂牌最近两个连续合约月份,预计期货活跃时间同样较短,利于卖方收取时间价值,其次铝波动率常年处于低位,锌波动性略高,但价格整体运行也偏温和,这些特性都利于卖权操作。


