<{配资门户}>青岛公积金贷款买二手房 政策新变化一文看懂{配资门户}>
4月7日,青岛市住房公积金管理中心印发《青岛市个人住房公积金贷款管理办法》,具体内容如下:

青岛市住房公积金管理中心关于印发《青岛市个人住房公积金贷款管理办法》的通知
各处、室:
《青岛市个人住房公积金贷款管理办法》已经青岛市住房公积金管理委员会2025年第一次会议审议通过,现印发给你们,请遵照执行。
青岛市住房公积金管理中心
2025年4月7日
青岛市个人住房公积金贷款管理办法
第一章 总 则
第一条 为了支持住房公积金缴存人购买自住住房,规范个人住房公积金贷款管理,根据国务院《住房公积金管理条例》等有关规定,结合本市实际,制定本办法。
第二条 本办法适用于青岛市行政区域内的个人住房公积金贷款管理。
第三条 个人住房公积金贷款(以下简称“公积金贷款”)是指青岛市住房公积金管理中心(以下简称“市住房公积金管理中心”)委托银行向符合条件的住房公积金缴存人发放的,定向用于购买本市国有土地上可以办理产权登记的自住住房的个人住房贷款。
第四条 公积金贷款以缴存人的住房公积金为资金来源,遵循缴存义务和使用权利对等原则;公积金贷款坚持风险控制原则,以确保资金的安全。
第五条 市住房公积金管理中心负责全市公积金贷款的管理。
第二章 贷款对象和条件
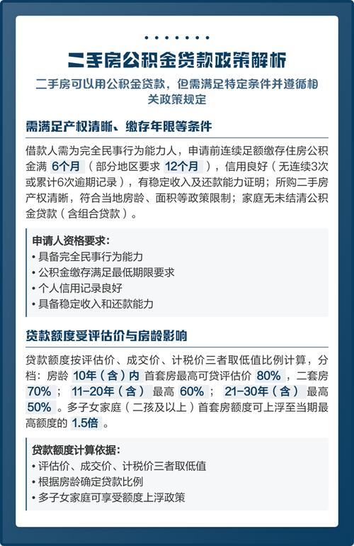
第六条 借款申请人应为具有完全民事行为能力的自然人,是所购住房的产权人,并在住房公积金管理中心连续正常缴存住房公积金6个月(含)以上。
第七条 借款申请人须同时具备以下条件:
(一)具有有效身份证件;
(二)符合申请贷款的住房公积金缴存条件;
(三)具有购房合同及相关资料,且购房首付款比例符合规定要求;
(四)有稳定的职业和收入,信用良好,有按规定偿还贷款本息的能力;
(五)同意办理市住房公积金管理中心认可的贷款担保及相关手续;
(六)借款申请人购买新建商品住房的,房屋开发单位须同市住房公积金管理中心签订贷款合作协议;借款申请人购买再交易住房(即二手房,下同)的,再交易住房的售房人(即原住房产权人,下同)不得为其配偶;
(七)借款申请人所购买的住房须为家庭(包括借款申请人、配偶及未成年子女)首套自住住房或第二套改善型自住住房;停止受理购买第三套及以上住房或者已经两次使用过公积金贷款的缴存人家庭的公积金贷款;
(八)借款申请人及配偶均无尚未还清的公积金贷款。
第八条 在异地缴存住房公积金的缴存人,符合上述申贷条件,可以持住房公积金业务办理个人信息表,按照规定要求向市住房公积金管理中心申请公积金贷款。
第三章 贷款额度、期限和利率
第九条 贷款额度不高于以下计算结果和规定的最低值:
(一)按还贷能力计算的贷款额度;
(二)按借款申请人及配偶住房公积金账户正常缴存余额的倍数计算的贷款额度;
(三)按规定比例计算的贷款额度;
(四)青岛市住房公积金管理委员会(以下简称“市住房公积金管理委员会”)确定的最高贷款额度。
本条中的还贷能力计算公式、账户余额倍数、最高贷款额度,由市住房公积金管理中心拟订,报市住房公积金管理委员会审批通过后执行。
第十条 按第九条计算的公积金贷款额度,符合下列情形之一的,可按一定比例上浮:
(一)在我市缴存住房公积金的多子女家庭(同一家庭有两个及以上未成年子女)申请公积金贷款的;
(二)使用公积金贷款购买我市新建商品住房,经住房城乡建设主管部门认定为高品质住宅或达到现行绿色建筑评价标准一星级及以上等级的;
(三)购买我市商品房现房申请公积金贷款的;
(四)灵活就业人员连续正常缴存满2年,申请公积金贷款的,可在市住房公积金管理委员会规定的最高贷款额度范围内上浮;
(五)上级机关规定的其他情形。
第十一条 贷款期限以年为单位,最长不超过30年,且贷款到期日不得超过法定退休年龄后5年。借款申请人申请的贷款期限不得高于抵押房产剩余土地使用年限。
第十二条 贷款利率按照中国人民银行公布的法定利率执行,如遇法定利率调整,按照有关规定调整。
第四章 组合贷款
第十三条 组合贷款是指借款申请人因公积金贷款不能满足购房需要,不足部分向商业银行申请商业性个人住房贷款的贷款方式。
第十四条 申请组合贷款的借款人必须同时符合公积金贷款和商业性个人住房贷款的条件。
第十五条 组合贷款中的公积金贷款额度依据本办法第九条及第十条规定计算确定,组合贷款总额度不得超过购房总价款的规定比例;组合贷款的商业性个人住房贷款期限应与公积金贷款期限保持一致;组合贷款按资金来源分别执行相应的住房贷款利率。
第十六条 市住房公积金管理中心应与合作开展贷款业务的商业银行签订合作协议。
第五章 贷款程序

第十七条 借款申请人及配偶应提交签名的公积金贷款申请审批表,并提供以下资料:
(一)借款申请人及配偶有效身份证件及婚姻状况资料;
(二)购房合同及相关资料;
(三)购房首付款发票或收据;
(四)还款能力相关资料;
(五)贷款还款账户资料;
(六)个人信用征信报告;
(七)异地贷款的,提供住房公积金业务办理个人信息表;
(八)其他必要的借款申请资料。
第十八条 市住房公积金管理中心根据借款申请人及配偶的住房公积金缴存情况、历史贷款情况、购房情况、家庭房屋套数情况、征信情况等进行综合审查,作出准予贷款或不予贷款的决定。
第十九条 贷款申请经市住房公积金管理中心审批,符合贷款条件的,借款申请人应与市住房公积金管理中心及相关方签订借款合同;组合贷款的借款申请人还应与贷款银行签订借款合同,并办理相关手续。
当申请借款的金额超过月度(季度、年度)贷款资金的计划额度时,市住房公积金管理中心应优先向购买首套住房的借款申请人家庭发放贷款,并按照借款申请人办理预申请时间的先后顺序办理审批及发放手续。
第二十条 借款合同签订后,市住房公积金管理中心和贷款银行协助借款人办理房屋抵押登记手续。
第二十一条 市住房公积金管理中心收执抵押权证后,根据资金计划安排,办理贷款发放手续。
购买新建商品住房的,贷款资金应以借款人支付购房款的名义由受委托银行划转到房屋开发单位在银行开立的账户或数字人民币钱包;购买再交易住房的,贷款资金由受委托银行划转到借款合同约定的售房人银行账户或数字人民币钱包。
第二十二条 借款申请人及配偶应如实提供借款申请资料并配合调查核实工作;借款申请人及配偶拒绝配合的,市住房公积金管理中心有权作出不予贷款的决定。
第六章 贷款偿还
第二十三条 还款方式分为等额本息还款法和等额本金还款法两种,借款人在申请贷款时可以任选其一。贷款存续期间,借款人申请变更还款方式的,应具备按期偿还贷款本息的能力。
第二十四条 正常还款,即借款人按照借款合同约定按期足额偿还贷款本息,还款资金应采用先还利息、后还本金的原则。
第二十五条 逾期还款,即借款人未能按照借款合同约定按期足额偿还贷款本息造成贷款拖欠的,对逾期部分,按有关规定计收逾期利息、罚息。
逾期贷款的偿还,应先还逾期部分,后还正常还款部分,对逾期部分的贷款本息按照罚息部分、逾期利息部分、逾期本金部分的顺序偿还。
第二十六条 提前还款包括提前部分还款和提前还清全部剩余贷款。借款人提前偿还部分或全部贷款的,应符合相关业务规定并征得市住房公积金管理中心同意后,办理相关手续。
第二十七条 出现下列情形之一的,市住房公积金管理中心有权单方面解除借款合同,要求立即偿还全部贷款本息,并有权处置借款人的抵押物,用于偿还全部贷款本息或要求保证人承担偿还贷款本息的连带责任:
(一)借款人使用虚假资料或隐瞒事实申请公积金贷款的(若贷款尚未发放,市住房公积金管理中心有权停止发放贷款);
(二)借款人未按合同约定用途使用公积金贷款的;
(三)借款人在借款期间停止缴存住房公积金的;
(四)借款人发生重大变故,导致不能按期归还贷款本息的;
(五)借款人未按借款合同约定偿还贷款本息连续超过三个月或累计六个月的;
(六)未经市住房公积金管理中心同意,借款人将抵押物设立居住权、重复抵押、出售、出租、转让、抵偿债务、赠与或以其他形式擅自处分的;
(七)抵押物灭失、毁损或抵押物在抵押期间遇政府统一征收的;
(八)借款人在还款期内死亡、被宣告死亡、被宣告失踪或丧失民事行为能力的,无财产合法继承人、受遗赠人、财产代管人或法定代理人的;
(九)借款人在还款期内死亡、被宣告死亡、被宣告失踪或丧失民事行为能力的,其财产合法继承人、受遗赠人、财产代管人或法定代理人拒绝履行偿还贷款本息及相关费用义务的;
(十)其他违反借款合同约定的。
第二十八条 处置抵押物后,其价款不足以偿还贷款本息及税费等相关费用,市住房公积金管理中心有权向借款人或其担保人追偿;其价款超过应偿还部分,应退还抵押人。
第七章 贷款担保
第二十九条 借款人应提供市住房公积金管理中心认可的贷款担保,公积金贷款以房产抵押为主要担保方式。
第三十条 借款人以所购住房作为贷款抵押物的,应按规定办理住房抵押登记手续。
以共有产权的房产抵押的,须取得产权共有人的书面同意。
借款人不能提供足额抵押时,经市住房公积金管理中心批准青岛公积金贷款买二手房,可以采用市住房公积金管理中心认可的第三方提供有效的承担连带责任的担保。
第三十一条 抵押期内,借款人、抵押人必须妥善保管抵押物,并对抵押物负有维修、保养、保证完好的责任,并随时接受抵押权人的监督检查。
抵押期间,未经抵押权人同意,借款人、抵押人不得将抵押物设立居住权、重复抵押、出售、出租、转让、抵偿债务、赠与或以其他形式擅自处分。
作为贷款抵押物的房产,在抵押期间遇统一征收时,借款人应事先通知市住房公积金管理中心。征收补偿费用应按有关规定优先用于偿还贷款,不足部分由借款人筹集资金一次性提前还清贷款;提前全部还清贷款有困难的,应按市住房公积金管理中心要求更换抵押物或提供市住房公积金管理中心认可的其他担保。
第三十二条 借款人偿还全部贷款本息后,市住房公积金管理中心应配合借款人办理抵押登记注销手续。
第三十三条 借款人以房产作为贷款抵押物的,公积金贷款的抵押权人为市住房公积金管理中心。
第三十四条 组合贷款的担保应采用同一种担保方式青岛公积金贷款买二手房 政策新变化一文看懂,设定同一抵押物;处置抵押物时,市住房公积金管理中心和商业银行按各自的债权比例受偿。


