<{配资门户}>公司贷款买车需要办哪些手续?申请条件、所需材料和办理流程详解{配资门户}>
贷款买车需要什么手续?贷款如何办理?车贷是指银行对在其特约经销商处购买汽车的购车者发放的人民币担保贷款的一种新的贷款方式。实际上就是借金融机构的钱来买车,但是金融机构要求买车人必须付一定比例的首付并提供还款能力证明,无不良信用记录,须要满足金融机构申请贷款买车的要求才可以。
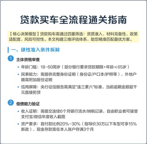
贷款买车需要什么手续
身份证复印件,户口本复印件,结婚证复印件,收入证明公司贷款买车需要办哪些手续?申请条件、所需材料和办理流程详解,银行流水单,房产证复印件,其中没有房子的客户,可以找做相关业务的公司担保。而申请不同的车贷,汽车贷款手续还有细微的差别。

贷款买车需要什么手续
贷款买车需要什么手续:申请条件
(1)购车者必须年满18周岁,并且是具有完全民事行为能力的中国公民。

(2)购车者必须有一份较稳定的职业和比较稳定的经济收入或拥有易于变现的资产,这样才能按期偿还贷款本息。这里的易于变现的资产一般指有价证券和金银制品等。
(3)在申请贷款期间,购车者在经办银行储蓄专柜的帐户内存入低于银行规定的购车首期款。
(4)向银行提供银行认可的担保。如果购车者的个人户口不在本地的,还应提供连带责任保证,银行不接受购车者以贷款所购车辆设定的抵押。
(5)购车者愿意接受银行提出的认为必要的其他条件。
贷款如何办理?
1、购车人到银行营业网点进行咨询,网点为用户推荐已与银行签订《二手汽车消费贷款合作协议书》的特约经销商。
2、到经销商处选定拟购二手汽车,与经销商签订购车协议公司贷款买车需要什么手续,明确车型、数量、颜色等。


