<{配资门户}>融券还券规则升级,券商如何封堵绕标套现?看新规影响解析{配资门户}>
封堵融资融券绕标套现操作,券商又出新招——修订卖券还款的偿还顺序。
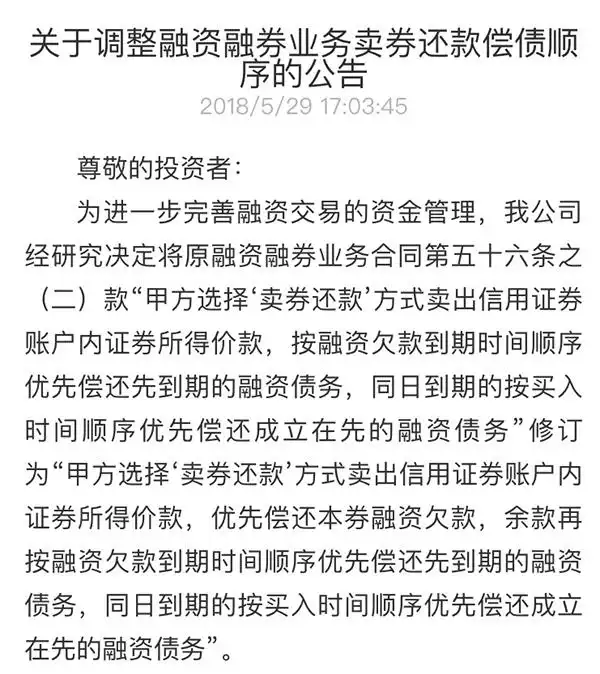
澎湃新闻记者了解到,某大型券商在5月29日向客户发布了《关于调整融资融券业务买券还款偿债顺序的公告》。
公告称,经研究决定,将原融资融券业务合同中的“甲方选择‘卖券还款’方式卖出信用证券账户内证券所得价款,按融资前款到期时间顺序优先偿还先到期的融资债务,同日到期的按买入时间顺序优先偿还成立在先的融资债务”,
修订为“甲方选择‘卖券还款’方式卖出信用证券账户内证券所得价款,优先偿还本券融资欠款,余款再按融资欠款到期时间顺序优先偿还先到期的融资债务,同日到期的按买入时间顺序优先偿还成立在先的融资债务。”
在如此冗长的修订表述背后,澎湃新闻记者发现,直接受到影响的或正是近期传闻被监管层封堵的两融“绕标”套现。

澎湃新闻记者此前曾对两融绕标套现的操作路径进行过详细解读。
所谓两融,其实属于一种信用交易,融资者将手中的股权质押给证券公司,获得的是资金。融券者则是反过来,获得的是证券。而“绕标”,顾名思义就是绕开标准。
对于融资者来说,融到了资金,可以用这笔钱买入新的证券,而监管层对于能够买入哪些证券,是有标准规定的。按照目前的规定,上海证券交易所和深圳证券交易所都有一份融资融券标的名单,只有在这份名单上的证券标的,才能被融资买入。
绕开标准就意味着,采取一些手段,买入这份名单以外的其他证券。
具体是怎么做的呢?
有券商人士向澎湃新闻记者解释,在名单之内有3只ETF产品,可以实现T+0的交易模式,分别是黄金ETF()、H股ETF()以及恒生ETF()。这三只ETF产品是绕标操作最常用的借道标的。

“融资其实就是借钱,借到钱之后买入证券,这个过程很好理解。但在还钱的时候,就有两种模式。第一种,是卖券还款,按照借钱的先后顺序去还钱。第二种是普通卖出,指定还某一只券的借款。”
以黄金ETF和恒生ETF为例。
第一步,先融资了100万买入黄金ETF,再融资100万买入恒生ETF,投资者总计借入200万元,同时持有黄金ETF和恒生ETF的产品持仓。
第二步,按照卖券还款的路径,卖出所持有的恒生ETF,得到100万元用来还款。但由于这类路径中,还款的先后顺序是按照借款的先后顺序进行,所以根据规则,用来买入黄金ETF的那100万元还清了,用来买入恒生ETF的那100万元反而还显示欠款。
至此,投资者欠款100万元,仍持有黄金ETF的持仓,但系统会显示,在黄金ETF这笔交易上已经没有负债。
第三步,以普通卖出的路径,卖出所持有的黄金ETF,得到100万元,但由于系统显示黄金ETF交易账户并没有负债,所以这笔资金将会留在投资者的账户上,成为其自有资金。
经过这三步倒手,投资者就拥有了100万元的自有资金。由于监管层对于自有资金的买入证券标的并无限制,这就意味着,投资者可以用融来的资金,买入标准名单之外的股票,并不受监管约束。
在融资标的池中的三款ETF产品均为T+0交易产品,加上还款路径的选择,构成了投资者得以完成绕标操作的关键所在。
回到本文开头券商发布的公告。
简单来说,根据修改后的业务合同,即使选择卖券还款,也不意味着按照欠款的时间先后顺序还款,而是将优先偿还所卖出的标的对应的欠款。
以上文的三步走流程为例,在第二步操作中,即使选择卖券还款方式卖出了所持有的恒生ETF产品融券还券规则升级,券商如何封堵绕标套现?看新规影响解析,但获得的100万元将优先偿还恒生ETF对应的那笔欠款。这样一来,第三步操作就无法进行下去,投资者也就无法通过上文中的“套路”来获得100万的自有资金。
澎湃新闻记者此前报道,有券商人士获悉,有关部门正在对股票质押式回购业务加强监管,同时希望收紧两融业务中所出现的“绕标”套现操作。
近期融券还券,已有不少券商将上述3只ETF产品部分或全部剔除出了自家公司的标的范围,这让此类操作的成本和风险都大大提高。而还款偿债顺序的调整,则是从另一种渠道,对这种套现行为进行围堵。


